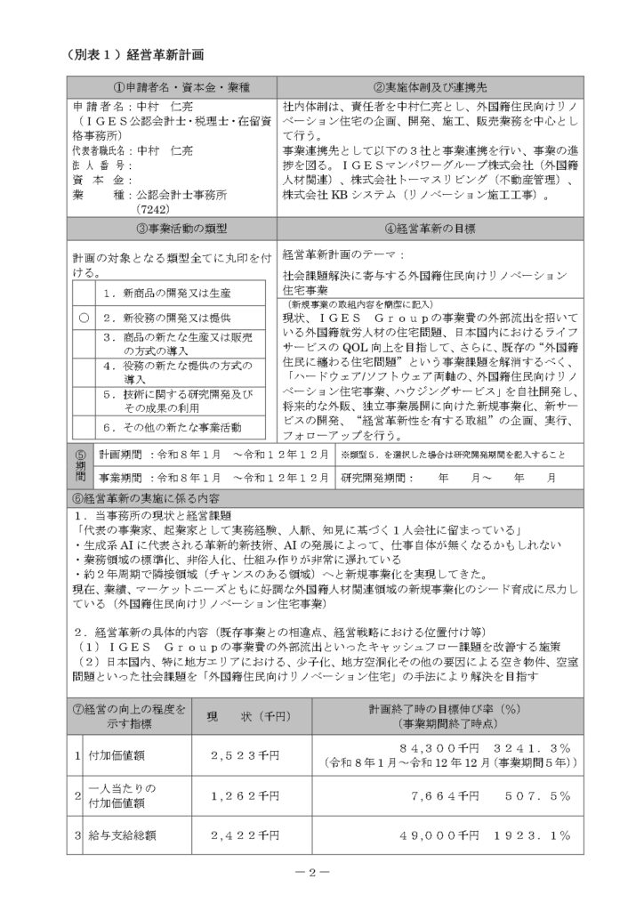
当社のグループ会社であるIGES公認会計士・税理士・在留資格事務所(東京都渋谷区)の新規事業計画である「社会課題解決に寄与する外国籍住民向けリノベーション住宅事業」が、2026年2月27日付けで、東京都「経営革新計画(7産労商支-第2172号)」の承認を受けました。の承認を受けました。
経営革新計画の効果/成果として、①新規事業計画(案)の行政機関による客観的な評価/目標設定の定性的な尺度として非常に有効であることに加えて、②経済産業省補助金(ものづくり・商業・サービス生産性向上促進補助金、他)における政策加点要素、③日本政策金融公庫「新事業活動促進資金」「挑戦支援資本強化特別貸付(資本性ローン)」の申請要件として、④在留資格「高度専門職」の高度人材ポイント制における「イノベーションを促進するための支援措置(法務大臣が告示で定めるもの)を受けている機関」加点要件(+20pt)、⑤在留資格「技術・人文知識・国際業務」「特定技能」「育成就労(新設予定)」の就労対象業務として明瞭化、明確化される、といった各種の大きなメリットがあります。
IGESグループは、上記、各種メリットの享受が可能となる①~⑤の全領域のフルスペックのサポートを取り扱っています。これに関連して、当社グループの主要事業会社につき、2026年3月までに各都道府県「経営革新計画」の標準承認を受けること、新規事業投資を開始することを必達目標として、目下、IGESグループAllの事業体制のトランスフォーメーションを進めています。





コメント